Projet FabLab 2

Cette page contient des modifications qui ne sont pas marquées pour la traduction.

Auteur avatarMael Hélouis | Dernière modification 27/05/2025 par Mael Hélouis

Introduction

Conception d'un nouveau bâtiment pour le FabLab de Concarneau "Konk Ar Lab".

Le bâtiment actuel étant trop petit et ancien Konk Ar Lab a besoin d'un nouveau bâtiment capable d'accueillir ses activités et des adhérents de plus en plus nombreux.

Le bâtiment se veut bioclimatique et PMR (personnes à mobilité réduite).

Le nouveau bâtiment se verra respectueux de l'environnement et devra être modulable.


Ce projet a été réalisé par 4 élèves de STI2D du Likes durant l'année 2024/ 2025.

HÉLOUIS Mael ; RABAN Noam ; FLORET Mathieu ; LE GALL Pierre


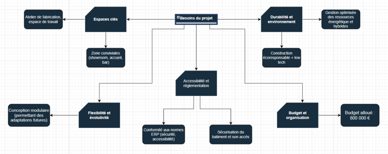
Étape 1 - Analyse du projet

Il faut dans un premier temps comprendre les attendus du FabLab pour son nouveau bâtiment. C'est pour cela qu'il faut réaliser les diagrammes SysML, afin de mieux cerner les besoins et résumer les dizaines de pages du cahier des charges en trois diagrammes.

Il faut dans le même temps planifier la réalisation du projet, notamment en réalisant le diagramme de GANTT qui permettra à chaque membre du groupe de savoir quelle tâche il doit faire et à quel moment.


Étape 2 - Conception préliminaire

Il faut ensuite commencer à donner forme au projet. Pour cela il est temps de réaliser des croquis sur papier et choisir comment concevoir le bâtiment.

Nous avons choisi de réaliser plusieurs croquis qui permettent de visualiser la forme que prendra le FabLab.

Nous avons également définit tout les matériaux qui seront utiliser pour construire le bâtiment afin de pouvoir réaliser les bonnes dimensions pour la maquette 3D.

Étape 3 - Conception détaillée

Il est maintenant temps de réaliser plusieurs études et de réaliser la maquette numérique.

Pour les études nous avons voulu étudier la possibilité d'une isolation à base d'algues séchées, mais elle n'a pas abouti.

Une étude a été réalisé afin d'estimer la consommation énergétique du FabLab et donc de pouvoir dimensionner des panneaux solaires afin de réduire les dépenses dues à l'électricité, et de permettre au FabLab de continuer dans leur objectif d'éco-conception. Cette étude recense les consommations des différents appareils/machines du FabLab.



Étape 4 - Étude panneaux Sol'air

Nous avons également réalisé une étude sur des panneaux Sol'air, qui sont conçus à base d'ardoises, d'aluminium ou de canettes. Ce sont des projets d'années passées dont les maquettes sont présentes au Likès.

L'objectif est de produire de l'énergie thermique à partir de l'énergie solaire.

Ces panneaux qui seraient placés sur la façade sud du bâtiment permettraient de produire de la chaleur qui serait apportée à une VMC double flux afin de réduire l'utilisation d'énergie thermique. Suite à notre étude, nous avons préféré opter pour les panneaux en aluminium qui montent moins vite en température, mais redescendent aussi moins vite, ce qui est préférable car l'intérêt est de chauffer, surtout en hiver, lorsque la température est au plus bas.




Étape 5 - Étude de dimensionnement de la verrière

Une autre étude a été réalisée sur la verrière du hall afin qu'il soit à température ambiante sans être chauffé, ce qui était une demande de Konk Ar Lab. Cette étude porte sur la structure de la verrière, afin de dimensionner les poutres en métal pour que la verrière ne s'écroule pas.

Étape 6 - Suite étude verrière

Voici la suite des images pour l'étude menée sur la verrière.

Étape 7 - Réalisation de la maquette numérique

La maquette numérique a été réalisé afin de pouvoir visualiser concrètement le projet, d'avoir quelque chose d'abouti, qui a repris les précédents travaux. Elle respecte au maximum les demandes du FabLab, notamment les connexions entre les pièces ainsi que les surfaces. La maquette a été réalisé de manière à respecter les règles et normes pour les bâtiments qui accueillent du public (ERP), notamment les normes PMR et incendies. Pour pouvoir réaliser cette maquette numérique vous aurez besoin d'un logiciel de modélisation 3D (ici SketchUp). Vous pourrez ainsi créer des composants et des calques nécessaires à la bonne réalisation de la maquette numérique. Les surfaces des pièces sont disponibles dans les fichiers mis à disposition.

Lien pour plus de photos : Photos FabLab

Notes et références

Les différentes étapes ont respecté leurs délais en étant de qualité. Seul la réalisation de la maquette numérique a dépassé son délai. Trop peu de temps lui a été octroyé, il faut se méfier car cela prend beaucoup de temps. Il est donc nécessaire, si cela arrive, de trouver du travail pour les autres membres du groupe afin que chacun soit toujours occupé. Il y a toujours du travail, nous n'avons donc pas eu à attendre la fin de la maquette numérique. L'étude de la verrière a été réalisé pour cette raison, afin de la dimensionner pour la maquette numérique le temps qu'elle soit finie.

Commentaires

Draft