Système d'entraînement Ping-Pong

Cette page contient des modifications qui ne sont pas marquées pour la traduction.

Auteur avatarLe Garrec | Dernière modification 26/05/2025 par Aron

Syst me d entra nement Ping-Pong 20250520 0859 Logo Entra nement Ping Pong remix 01jvp7ryd1eke9tktmbr7kyeb5 1 .png
Projet facilitant l'autonomie dans la pratique du Ping-Pong.
Difficulté
Difficile
Durée
72 heure(s)
Catégories
Électronique, Machines & Outils, Sport & Extérieur, Jeux & Loisirs, Robotique
Coût
67.95 EUR (€)
Licence : Attribution (CC BY)

Introduction

Système d'entraînement Ping-Pong pour améliorer l'autonomie des gens qui veulent s'entraîner.

Matériaux

Matériaux utilisés :

  • Bois, PVC, charnière
  • 3 roues adaptées aux moteurs
  • Câbles

Composants utilisés :

  • 1 carte Arduino Uno A000066 - 25950
  • 1 potentiomètre - 31299
  • 1 shield Grove - 31243
  • 1 shield moteur 4 x 0,6 A GT1138 - 35237
  • 3 moteurs MOT3 - 1502
  • 2 piles alcalines 9V Varta - 9664
  • 3 servomoteurs - 31760

Outils

Les différents outils utilisés :

  • Imprimante 3D
  • Découpe laser
  • Lime, tournevis, pistolet à colle, perceuse, scies

Étape 1 - Organisation

L'organisation du groupe étais une étape clé pour savoir quoi faire.



Étape 2 - Schéma

Faire un brouillon et un schéma pour s'organiser et avoir une idée du fonctionnement.

Étape 3 - Faire un code

Un code a été réaliser.

Problème il ne fait pas tout les fonctions idéale. ( Effet appliqué sur la balle, version application et interface).


Étape 4 - Faire le SolidWorks

Une partie importante du projet, qui sert à visualiser celui-ci et à en comprendre les dimensions, afin de pouvoir créer des pièces adaptées au projet.


Étape 5 - Test

Différents tests pour faire les ajustements et être satisfait du résultat final.

Notes et références

Mode d'emploi:

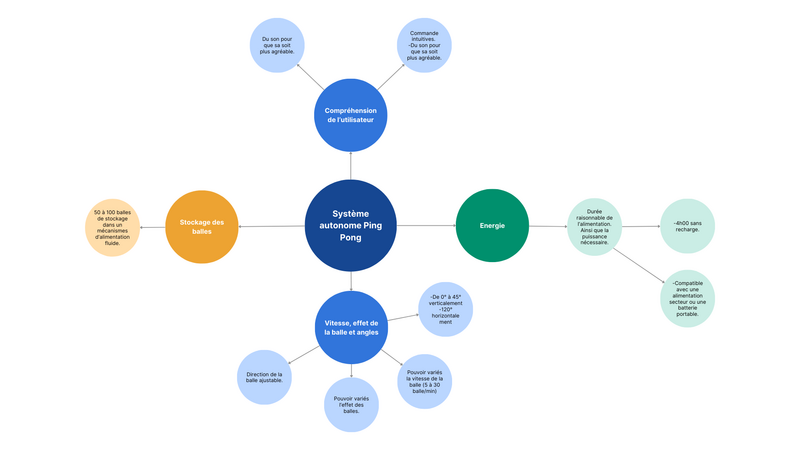
Pour utiliser le prototype, commencez par tourner le potentiomètre afin de régler la vitesse des balles. Dans la version améliorée, vous pouvez également appuyer sur différents boutons pour choisir la rotation appliquée à la balle, ce qui permet de créer des effets spécifiques.

La direction à la fois verticale et horizontale est aléatoire. Il est donc important de positionner correctement le prototype à la distance prévue afin que, quelle que soit l’orientation la balle touche toujours la table.


Affiche présentation : https://www.canva.com/design/DAGnTpxiwlI/WdTI18H5qEaapRMM592HWg/view?utm_content=DAGnTpxiwlI&utm_campaign=designshare&utm_medium=link2&utm_source=uniquelinks&utlId=hca025a914b


Vidéo présentation : Vidéo distributeur balle deping pong.mp4

Commentaires

Published