Concentrateur solaire likes

Cette page contient des modifications qui ne sont pas marquées pour la traduction.

Auteur avatarmaud | Dernière modification 27/05/2025 par Maud

tuto création d'un concentrateur solaire avec tracker solaire pour produire de l'eau potable.

Introduction

Dans un monde où les ressources en eau douce se rarifient, l’eau de mer constitue une ressource abondante mais inexploitable sans traitement. Ce projet vise à concevoir un dispositif low-tech combinant un concentrateur solaire et un tracker solaire pour produire de l’eau déminéralisée.

Matériaux

  • 2 demi sphère en plexiglass
  • socle de récupération d'eau en inox
  • parabole
  • film aluminium réfléchissant
  • moteur pas à pas
  • roue
  • chaine de vélo
  • pignon de sortie de boite
  • couronne de 49 dents
  • 2 batteries solaire
  • cabble grove 20 et 50 cm
  • détecteur de lumière grove
  • module grove base Shield
  • pompe à eau
  • tuyaux flexibles
  • vanne pneumatique
  • mâchoire de tuyau

Outils

  • poste à soudure
  • clés plates
  • perceuse
  • ordinateur
  • briquet
  • fraiseuse
  • crayon
  • mètre

Étape 1 - Principe et fonctionnement

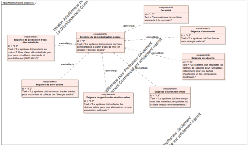
Le système utilise l’énergie solaire comme source principale pour déminéraliser l’eau de mer. L'objectif est de produire de l'eau douce sans recourir à des énergies fossiles, en s’appuyant sur un concentrateur solaire pour chauffer l’eau et provoquer son évaporation, suivie d’une condensation.

Les composants clés du système sont :

  • Concentrateur solaire (avec réflecteurs et structure de support)
  • Tracker solaire (avec moteur pas à pas et microcontrôleur Arduino)
  • Système de déminéralisation (avec évaporateur et condensateur)

Pour notre projet nous nous sommes inspiré de projet déjà existant.


Étape 2 - Présentation

Nom des différentes parties du concentrateur solaire:

  • Le moteur
  • Le tracker
  • Le condensateur


Étape 3 - Condensateur

Nous avons choisi d'utiliser deux dômes de plexiglass car c'est un matériau qui dure dans le temps et pratique pour faire couler l'eau qui s'évapore sur les cotés.

Prendre les deux demi sphères en plexiglass.

La partie du haut:

  • percer en son centre la demi sphère et y relier le tube flexible de la pompe d'eau.

La partie du bas:

  • percer en son centre la demi sphère et y relier la vanne pneumatique (robinet pour évacuer l'eau propre).

Entre les deux demi sphère:

  • placer le socle en inox au centre des deux demi sphère. Il sert à y verser l'eau salle qui va être évaporé.


Étape 4 - Tracker solaire

Pour ce projet il est essentiel d'avoir un tracker solaire. Pour rendre ce système optimal en production d'eau pure il est essentiel de capter le plus possible la chaleur des rayons du soleil.

On prend un support en métal. Souder deux pignons de chaque extrémités du support. Sur la grande couronne on fabrique un palier ce qui permet d'avoir un axe qui bouge pour que la couronne tourne autour.

Ensuite on relie les deux pignons avec une chaine.





Étape 5 - Arduino

<translate>Programme arduino du tracker:

const int LDR1 = A0;  // Capteur gauche

const int LDR2 = A1;  // Capteur droit

const int MotorPin1 = 8; // Direction 1

const int MotorPin2 = 9; // Direction 2

const int MotorSpeed = 3; // Vitesse moteur (ENA)

void setup() {

  Serial.begin(9600);


  pinMode(LDR1, INPUT);

  pinMode(LDR2, INPUT);


  pinMode(MotorPin1, OUTPUT);

  pinMode(MotorPin2, OUTPUT);

  pinMode(MotorSpeed, OUTPUT);


  // S'assurer que le moteur est bien éteint au départ

  digitalWrite(MotorPin1, LOW);

  digitalWrite(MotorPin2, LOW);

  analogWrite(MotorSpeed, 0);

}

void loop() {

  int valeurLDR1 = analogRead(LDR1);

  int valeurLDR2 = analogRead(LDR2);

  int diff = valeurLDR1 - valeurLDR2;

  // Affichage des valeurs pour debug

  Serial.print("LDR1 : ");

.....


Étape 6 - Montage électronique

Voici le montage électronique de notre système:

Il comporte une carte arduino sur laquelle il y a un shield grove. Sur celui ci est branché 2 capteur de lumière et un driver. Le driver est relié a une pile 9V et un moteur pas à pas via une breadboard.

Ce système permet d'orienté la parabole sur le soleil tout au long de la journée.




Étape 7 - Parabole

Pour obtenir un rendement plus élevé on a choisi de placer une parabole sur laquelle on place du film aluminium réfléchissant .

  • placer du film réfléchissant sur toute la parabole .
  • placer la parabole à 1 mètre du dôme en plexiglass.


Étape 8 - Motorisation

On utilise un moteur pas a pas de 2N/m de couple pour que notre tracker puisse suivre le soleil.

On relie le moteur avec la mâchoire de tuyau.



Étape 9 - Montage du condensateur

Commencer par monter le dôme:

  • bien placer les deux demi sphères avec le socle de récupération d'eau sale au centre.
  • relier la pompe à une source d'eau sale.
  • alimenter la pompe grâce à la batterie solaire.
  • placer un seau pour récupérer l'eau propre sous la vanne pneumatique.

Réaliser le montage du tracker solaire:

  • souder le dôme grâce à un tube en métal à la hauteur de la parabole.
  • y relier le moteur pas à pas sur le pignon qui tourne.

Activer le programme arduino.




Étape 10 - Utilisation

Pour une utilisation optimale il faut placer notre concentrateur solaire dans une zone ou il y a peu d'ombre et orienté au maximum vers le soleil( le tracker solaire arrivera a suivre l'orientation du soleil).

Attention, on rappelle qu’il ne faut pas s’absenter trop longtemps lorsqu’un concentrateur est en marche ! Il faut toujours garder un œil dessus car c’est une machine puissante. Il ne faut pas la laisser sans aucune surveillance.

Étape 11 - Conclusion

Pour faire évoluer le projet on pourrais:

  • ajouter des capteurs intelligents pour surveiller la température, la salinité, le niveau d’eau, etc.
  • utiliser des matériaux recyclés et recyclables dans la construction.

Mais ce sont des évolutions pas forcement obligatoire le projet peut tout à fait fonctionner sans .

Attention au temps qui passe vite lors des temps de projet !!

Notes et références

Maud MAHEO- Brieuc COADOUR- Titouan LAMOULLER- Mikael FITAMANT terminal STi2D 2024-2025 likes la salle quimper

Commentaires

Published